ĐIỐT – DIODE LÀ GÌ

Giới thiệu
Công ty TNHH An Đức Phát là một công ty chuyên sản xuất và nhập khẩu các linh kiện điện tử, nguồn điện DC 5V, 12v, 24V dùng cho đèn led và điện công nghiệp, ngoài ra chúng tôi còn phân phối các loại đèn led quảng cáo led hắt 3 bóng 5050, led hắt cụm3 bóng 5730, led hắt 5730 GRB, led hắt 5054, led cụm 4 bóng 5050, led hắt cụm 4 bóng 5050, led dây dán 5m 5050, led cuộn 100m, led sao băng, đèn led điện dân dụng như led âm trần, led ốp nổi, led tuýt 1m2, bóng trích điện, đèn pha led, đèn nhà xưởng,... Như thường lệ chúng tôi chỉ cung cấp những mặt hàng chất lượng, giá cả phải chăng, sản phẩm bảo hành từ 12 tháng trở lên, chúng tôi không cung cung cấp những mặc hàng kém chất lượng và trôi nỗi ngoài thị trường. Qua những trải nghiệm làm việc nhiều năm trong ngành điện tử, chúng tôi thấy nhiều khách hàng sử dụng nguồn điện DC 5V: 5v 30A, 5V 40A, 5V60A, 5V 70A, 12v, 24V nhưng không hiểu nhiều về sản phẩm, đặt biệt là những linh kiện quang trọng trong nguồn điện DC 5V, 12v, 24V, nên hôm nay chúng tôi xin mạo muội chia sẽ cho các bạn một số kiến thức cơ bản mà chúng tôi biết, hy vọng những kiến thức này nó sẽ giúp ích nhiều trong công việc cũng như lựa chọn mua sản phẩm, sao cho phù hợp cho từng công trình của bạn. Để từ đó các bạn tiết kiệm được chi phí mua sản phẩm, chi phí bảo trì và nhân công nhưng quan trọng hơn là uy tín của các bạn đối với khách hàng của các bạn. Hôm nay chúng tôi sẽ chia sẽ về kiến thức về ĐIỐT-DIODE
DIODE là gì? Khái niệm, cấu tạo, phân loại DIODE
Hôm nay công ty An Đức Phát sẽ chia sẽ các bạn một số kiến thức cơ bản về DIODE để từ đó các bạn có được kiến thức cơ bản về cấu tạo và nguyên lý hoạt động của tụ điện. Khi các bạn hiểu được nguyên lý hoạt động của nó thì khi các bạn mua một sản phẩm điện tử các bạn có thể nhìn nhận được sản phẩm đó có tốt hay không, có phù hợp với mục đích sử dụng của các bạn.
Đi ốt là 1 trong những linh kiện không thể thiếu trong hệ thống mạch điều khiển đèn Led. Hôm nay nguonled.vn xin gửi đến bài viết tìm hiểu về đi ốt và nguyên lý hoạt động của diode.
I. Chất bán dẫn.
1.1: Chất bán dẫn là gì?
Chất bán dẫn là nguyên liệu để sản xuất ra các loại linh kiện bán dẫn như IC, Diode, Transistor, điện trở, Mosfet – Thyristor…. mà các bạn đã thấy trong các thiết bị điện tử ngày nay.
Chất bán dẫn là những chất có đặc điểm trung gian giữa.
Từ các chất bán dẫn ban đầu (tinh khiết) người ta phải tạo ra hai loại bán dẫn là bán dẫn loại N và bán dẫn loại P, sau đó ghép các miếng bán dẫn loại N và P lại ta thu được Diode hay Transistor….. Ge và Si đều có hoá trị 4, tức là lớp ngoài cùng có 4 điện tử, ở thể tinh khiết các nguyên tử Si (Ge) liên kết với nhau theo liên kết cộng hoá trị như hình sau:

1.2. Chất bán dẫn loại N
* Khi ta pha một lượng nhỏ chất có hoá trị 5 như Phospho (P) vào chất bán dẫn Si thì một nguyên tử P liên kết với 4 nguyên tử Si theo liên kết cộng hoá trị, nguyên tử Phospho chỉ có 4 điện tử tham gia liên kết và còn dư một điện tử và trở thành điện tử tự do => Chất bán dẫn lúc này trở thành thừa điện tử ( mang điện âm) và được gọi là bán dẫn N (Negative : âm ).


Chất bán dẫn N
1.3 Chất bán dẫn loại P
Ngược lại khi ta pha thêm một lượng nhỏ chất có hoá trị 3 như Indium (In) vào chất bán dẫn Si thì 1 nguyên tử Indium sẽ liên kết với 4 nguyên tử Si theo liên kết cộng hoá trị và liên kết bị thiếu một điện tử => trở thành lỗ trống (mang điện dương) và được gọi là chất bán dẫn P.


Chất bán dẫn P
II.Diode (Đi ốt) Bán dẫn
1. Tiếp giáp P – N và Cấu tạo của Diode bán dẫn.
Khi đã có được hai chất bán dẫn là P và N, nếu ghép hai chất bán dẫn theo một tiếp giáp P – N ta được một Diode, tiếp giáp P -N có đặc điểm: Tại bề mặt tiếp xúc, các điện tử dư thừa trong bán dẫn N khuyếch tán sang vùng bán dẫn P để lấp vào các lỗ trống => tạo thành một lớp Ion trung hoà về điện => lớp Ion này tạo thành miền cách điện giữa hai chất bán dẫn.

Mối tiếp xúc P – N => Cấu tạo của Diode
* Ở hình trên là mối tiếp xúc P – N và cũng chính là cấu tạo của Diode bán dẫn.
Ký hiệu và hình dáng của Diode bán dẫn.
2.Phân cực ngược cho Diode
Khi phân cực ngược cho Diode tức là cấp nguồn (+) vào Katôt (bán dẫn N), nguồn (-) vào Anôt (bán dẫn P), dưới sự tương tác của điện áp ngược, miền cách điện càng rộng ra và ngăn cản dòng điện đi qua mối tiếp giáp, Diode có thể chiu được điện áp ngược rất lớn khoảng 1000V thì diode mới bị đánh thủng.

Diode chỉ bị cháy khi áp phân cực ngựơc tăng > = 1000V
3. Phân cực thuận cho Diode.
Khi ta cấp điện áp dương (+) vào Anôt (vùng bán dẫn P) và điện áp âm (-) vào Katôt (vùng bán dẫn N), khi đó dưới tác dụng tương tác của điện áp, miền cách điện thu hẹp lại, khi điện áp chênh lệch giữ hai cực đạt 0,6V (với Diode loại Si hoặc 0,2V (với Diode loại Ge) thì diện tích miền cách điện giảm bằng không => Diode bắt đầu dẫn điện. Nếu tiếp tục tăng điện áp nguồn thì dòng qua Diode tăng nhanh nhưng chênh lệch điện áp giữa hai cực của Diode không tăng (vẫn giữ ở mức 0,6V)

Diode (Si) phân cực thuận – Khi Dode dẫn
điện áp thuận đựơc gim ở mức 0,6V

Đường đặc tuyến của điện áp thuận qua Diode
* Kết luận: Khi Diode (loại Si) được phân cực thuận, nếu điện áp phân cực thuận < 0,6V thì chưa có dòng đi qua Diode, Nếu áp phân cực thuận đạt = 0,6V thì có dòng đi qua Diode sau đó dòng điện qua Diode tăng hanh nhưng sụt áp thuận vẫn giữ ở giá trị 0,6V .
4.Phương pháp đo kiểm tra Diode

Đo kiểm tra Diode
Đo kiểm tra Diode
- Đặt đồng hồ ở thang x 1Ω, đặt hai que đo vào hai đầu Diode, nếu:
- Đo chiều thuận que đen vào Anôt, que đỏ vào Katôt => kim lên, đảo chiều đo kim không lên là => Diode tốt
- Nếu đo cả hai chiều kim lên = 0Ω => là Diode bị chập.
- Nếu đo thuận chiều mà kim không lên => là Diode bị đứt.
- Ở phép đo trên thì Diode D1 tốt, Diode D2 bị chập và D3 bị đứt
- Nếu để thang 1KΩ mà đo ngược vào Diode kim vẫn lên một chút là Diode bị dò.
5. Ứng dụng của Diode bán dẫn.
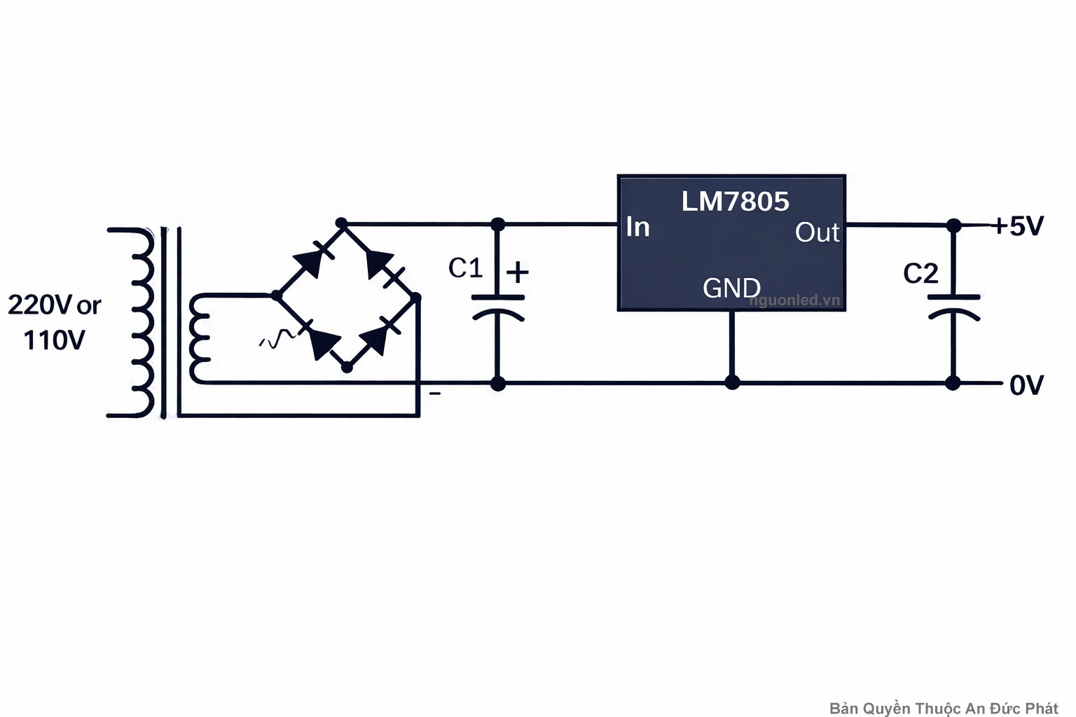
* Do tính chất dẫn điện một chiều nên Diode thường được sử dụng trong các mạch chỉnh lưu nguồn xoay chiều thành một chiều, các mạch tách sóng, mạch gim áp phân cực cho transistor hoạt động, trong mạch chỉnh lưu Diode có thể được tích hợp thành Diode cầu có dạng

Diode hình cầu trong mạch chỉnh lưu điện xoay chiều
III.Các loại Diode Hiện nay trên thị trường.
1. Diode Zener:
Cấu tạo:
Diode Zener có cấu tạo tương tự Diode thường nhưng có hai lớp bán dẫn P – N ghép với nhau, Diode Zener được ứng dụng trong chế độ phân cực ngược, khi phân cực thuận Diode zener như diode thường nhưng khi phân cực ngược Diode zener sẽ gim lại một mức điện áp cố định bằng giá trị ghi trên diode.

Hình dáng Diode Zener (Dz)

Ký hiệu và ứng dụng của Diode zener trong mạch.
- Sơ đồ trên minh hoạ ứng dụng của Dz, nguồn U1 là nguồn có điện áp thay đổi, Dz là diode ổn áp, R1 là trở hạn dòng.
- Ta thấy rằng khi nguồn U1 > Dz thì áp trên Dz luôn luôn cố định cho dù nguồn U1 thay đổi.
- Khi nguồn U1 thay đổi thì dòng ngược qua Dz thay đổi, dòng ngược qua Dz có giá trị giới hạn khoảng 30mA.
- Thông thường người ta sử dụng nguồn U1 > 1,5 => 2 lần Dz và lắp trở hạn dòng R1 sao cho dòng ngược lớn nhất qua Dz< 30mA.

Nếu U1 < Dz thì khi U1 thay đổi áp trên Dz cũng thay đổi
Nếu U1 > Dz thì khi U1 thay đổi => áp trên Dz không đổi.
2.Diode Thu quang. (Photo Diode)
Diode thu quang hoạt động ở chế độ phân cực nghịch, vỏ diode có một miếng thuỷ tinh để ánh sáng chiếu vào mối P – N , dòng điện ngược qua diode tỷ lệ thuận với cường độ ánh sáng chiếu vào diode.

Ký hiệu của Photo Diode

Minh hoạ sự hoạt động của Photo Diode
3. Diode Phát quang (Light Emiting Diode: LED)
Diode phát phang là Diode phát ra ánh sáng khi được phân cực thuận, điện áp làm việc của LED khoảng 1,7 => 2,2V dòng qua Led khoảng từ 5mA đến 20mA
Led được sử dụng để làm đèn báo nguồn, đèn nháy trang trí, báo trạng thái có điện . vv…

Diode phát quang LED


Cấu tạo Diode phát quang LED
4. Diode Varicap (Diode biến dung)
Diode biến dung là Diode có điện dung như tụ điện, và điện dung biến đổi khi ta thay đổi điện áp ngược đặt vào Diode.

Ứng dụng của Diode biến dung Varicap ( VD )
trong mạch cộng hưởng
- Ở hình trên khi ta chỉnh triết áp VR, điện ápngược đặt vào Diode Varicap thay đổi, điện dung của diode thay đổi => làm thay đổi tần số công hưởng của mạch.
- Diode biến dung được sử dụng trong các bộ kênh Ti vi mầu, trong các mạch điều chỉnh tần số cộng hưởng bằng điện áp.
5. Diode xung
Trong các bộ nguồn xung thì ở đầu ra của biến áp xung, ta phải dùng Diode xung để chỉnh lưu, diode xung là diode làm việc ở tần số cao khoảng vài chục KHz, diode nắn điện thông thường không thể thay thế vào vị trí
diode xung được, nhưng ngựơc lại diode xung có thể thay thế cho vị trí diode thường, diode xung có giá thành cao hơn diode thường nhiều lần.
Về đặc điểm, hình dáng thì Diode xung không có gì khác biệt với Diode thường, tuy nhiên Diode xung thường có vòng dánh dấu đứt nét hoặc đánh dấu bằng hai vòng
![]()
Ký hiệu của Diode xung
6. Diode tách sóng
Là loại Diode nhỏ vở bằng thuỷ tinh và còn gọi là diode tiếp điểm vì mặt tiếp xúc giữa hai chất bán dẫn P – N tại một điểm để tránh điện dung ký sinh, diode tách sóng thường dùng trong các mạch cao tần dùng để tách sóng tín hiệu.

7. Diode nắn điện.
Là Diode tiếp mặt dùng để nắn điện trong các bộ chỉnh lưu nguồn xoay chiều (AC 50Hz) Diode này thường có 3 loại là 1A, 2A và 5A.

=> Kết Luận: Trong bài viết này mình đã giới thiệu tới các bạn tất cả các loại diode. Nhưng trong 1 giới hạn nhỏ, trong mạch điều khiển của Led thì ta hay sử dụng diode nắn dòng (Điện) là chủ yếu. Thường là loại diode 1A. Và dùng đèn Led Để làm đèn báo hiển thị cho từng cổng ra và làm đèn báo nguồn.

diot-1A
Chúc các bạn thành công – I wish you success
QUÝ KHÁCH CÓ THỂ THAM KHẢO THÊM MỘT SỐ SẢN PHẨM NỔI BẬT CỦA CÔNG TY AN ĐỨC PHÁT BẰNG CÁCH CLIK VÀO ĐƯỜNG LINK BÊN DƯỚI
https://nguonled.vn/adapter-12v/
https://nguonled.vn/nguon-tong-dc-12v/
https://nguonled.vn/nguon-tong-dc-5v/
https://nguonled.vn/nguon-tong-dc-24v/
https://nguonled.vn/led-day-cuon-100m220v/
https://nguonled.vn/den-led-day-led-cuon-5m/
https://nguonled.vn/day-den-chop-led-sao-bang/
- Trang 1 of 3
- 1
- 2
- 3
- Trang tiếp ›
- Trang cuối ››